中国优秀传统体育文化大讲堂——中国短兵运动专题
“朔南暨,声教讫于四海。”暨南大学一直以“中华文化播八方”为己任, 营造多元共融的大学文化,积极建设中华文化传承与传播中心,打造传播中华文 化的重要窗口。我校积极响应习近平总书记“把中华优秀传统文化传播到五湖四 海”号召,努力创建中国传统文化精品课程,在彭国雄院长、程斌书记的指导下, 积极开设射艺、短兵等中国优秀传统体育课程,同时举办中国优秀传统体育文化 大讲堂,为广大师生更好地接触中国传统体育文化提供平台。中国优秀传统体育文化大讲堂是由暨南大学体育学院组织策划的传统体育 文化综合性线上课程。本讲堂主要以向广大师生传播中国传统体育文化为宗旨, 以线上文化讲座加线上技术指导为主要表现形式,运用多媒体平台使大家更为便 捷、直观地接触和了解对应的传统体育项目,弘扬中国优秀传统文化。
暨南大学是国内最早开设短兵课程的综合性大学,得益于我校马明达教授等中国武术与短兵权威人士的长期努力与奉献,暨南大学的中国短兵课程日渐完 善,在包括理论建设、技术体系、竞赛方法与设备等多个方面均有良好的积淀与 传承。为进一步推动我院建设中国优秀传统体育文化的发展目标,深化百年暨南 体育以“中华传统体育文化传播为己任”的人文底蕴,积极响应国家体育总局等 十四部委关于印发《武术产业发展规划(2019—2025)》的号召,本期讲堂我院 携手校外教学实践基地广州健公书院推出中国短兵运动系列专题讲座。本期讲座分 5 讲,采取录播与在线讲解的模式进行,邀请暨南大学著名学者 马明达教授、潘冬教授、华南师范大学马廉祯教授等作为课程主讲,系统讲解中国短兵运动的发展趋势与项目特点,分享过去 20 余年从事短兵运动推广与教学 的经验,在线讲解短兵运动相关的技术细节、教学与训练方法、裁判法等内容, 助力中国短兵运动的普及与规范化发展。

1. 主办单位
暨南大学体育学院
2. 协办单位
广州健公书院
3. 课程时间
2020年12月27日至12月31日
每晚19:00至20:00
4. 开课形式
通过“钉钉”软件进行线上直播
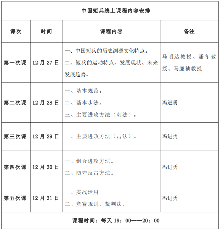
5. 课程安排

6. 主讲人介绍
马明达
暨南大学教授、著名历史学家
潘冬
暨南大学体育学院教授、硕士生导师
马廉祯
华南师范大学体育科学学院教授、硕士生导师
冯进勇
广州健公书院短兵项目总教练
7. 课程对象
高等院校短兵与武术爱好者
港澳台侨传统体育爱好者
中国传统文化爱好者
8. 报名方式
步骤一:通过报名软件填写报名信息
步骤二:添加工作人员微信进入学习群
步骤三:下载钉钉软件,开课前3天发布钉钉学习二维码,扫描二维码进入学习
9. 联系方式
冯进勇 15626463569
岳 亮 13724156151

图文编辑:佘丽容
终审:潘冬




